登录
首页
加入会员
合集资料
精品资料
档案盒
安全海报
安全视频
法规标准
联系我们
首页
>
精品资料
>
会员文档
x
支付金额
9.90 元
付款方式
支付宝
微信
确认付款
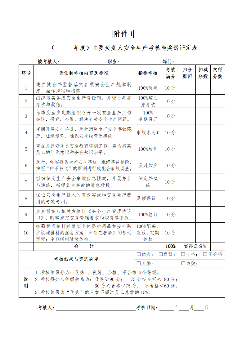
【26】2026安全目标+安全责任制考核.docx
2
会员
11页
81.56 KB
¥
9.90
注:"年费会员/永久会员" 免费
立即购买
文档预览
下载须知
年费会员,已经支付成为年费会员,下载会员文件时,若下载按钮显示立即购买,请刷新页面;下载按钮显示立即下载可以正常下载。
以上问题不能解决,请联系我们
相关文档
【课件】大型企业高处作业安全教育培训(60页).pptx
会员
【12】26-医疗器械公司安全生产管理制度.docx
会员
仓储场所消防安全培训(53页).pptx
会员
厂内叉车操作安全意识培训(40页).pptx
会员
常见危险化学品泄漏现场应急处置卡(参考模版).docx
会员