登录
首页
加入会员
合集资料
精品资料
档案盒
安全海报
安全视频
法规标准
联系我们
首页
>
精品资料
>
会员文档
x
支付金额
9.90 元
付款方式
支付宝
微信
确认付款
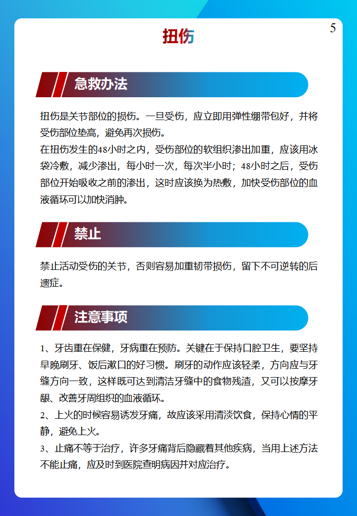
2026员工必备急救手册(57页).pptx
2
会员
57页
4.72 MB
¥
9.90
注:"年费会员/永久会员" 免费
立即购买
文档预览
下载须知
年费会员,已经支付成为年费会员,下载会员文件时,若下载按钮显示立即购买,请刷新页面;下载按钮显示立即下载可以正常下载。
以上问题不能解决,请联系我们
相关文档
2026员工必备急救手册(57页).pptx
会员
2026年最新安全风险告知卡(93页).docx
会员
2026年度全套安全生产工作计划参考模板.doc
会员
2026机械设备安全防护知识.pptx
会员
2026版电气安全隐患排查标准手册.pptx
会员