登录
首页
加入会员
合集资料
精品资料
档案盒
安全海报
安全视频
法规标准
联系我们
首页
>
精品资料
>
会员文档
x
支付金额
9.90 元
付款方式
支付宝
微信
确认付款
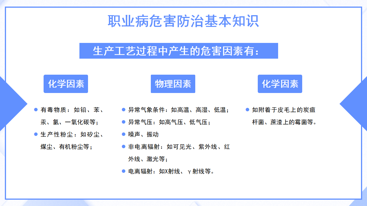
2026年《职业病防治法》宣传周之职业病危害与防治(34页).pptx
2
会员
34页
7.95 MB
¥
9.90
注:"年费会员/永久会员" 免费
立即购买
文档预览
下载须知
年费会员,已经支付成为年费会员,下载会员文件时,若下载按钮显示立即购买,请刷新页面;下载按钮显示立即下载可以正常下载。
以上问题不能解决,请联系我们
相关文档
2026年《职业病防治法》专题培训(逐条解读164页).pptx
会员
2026年《职业病防治法》宣传周之职业病危害与防治(34页).pptx
会员
006落实“三管三必须”强化全员安全生产责任专题培训.pptx
会员
005全员安全生产责任制汇编(15页).docx
会员
004现场习惯性违章100例(94页).pptx
会员